Penting 19+ Kertas Cakram
Januari 06, 2021
Kertas Cakram Antibiotik, Harga kertas Cakram, Harga kertas cakram steril, Harga Kertas Cakram Antibiotik, Fungsi kertas cakram, Jurnal metode difusi cakram,
Penting 19+ Kertas Cakram - Setiap orang pasti memiliki keinginan untuk memiliki mobil dan motor, apalagi periode ini banyak yang memodifikasi modifikasi matic. Salah satu alasan modifikasi merupakan agar terlihat berbeda dari kendaraan lainnya. Aktivitas ini tentu membutuhkan biaya besar, terutama modifikasi modifikasi matic yang biasanya membutuhkan dana puluhan juta atau bahkan ratusan juta rupiah. Sebenarnya biaya modifikasi modifikasi matic bisa diminalisir dengan memakai produk aftermarket yang murah. Dunia modifikasi otomotif merupakan tantangan buat pecinta mobil dan motor. Setiap detil komponen harus dipikirkan dengan penuh pertimbangan, agar mendapatkan modifikasi matic dengan hasil yang memuaskan.
Apakah kamu tertarik dengan modifikasi matic?, dengan modifikasi matic dibawah ini, semoga bisa menjadi pilihan inspirasi kamu.Ulasan kali ini terkait modifikasi matic dengan judul artikel Penting 19+ Kertas Cakram berikut ini.

Bagikan di Twitter . Sumber Gambar : alivezainul.blogspot.com
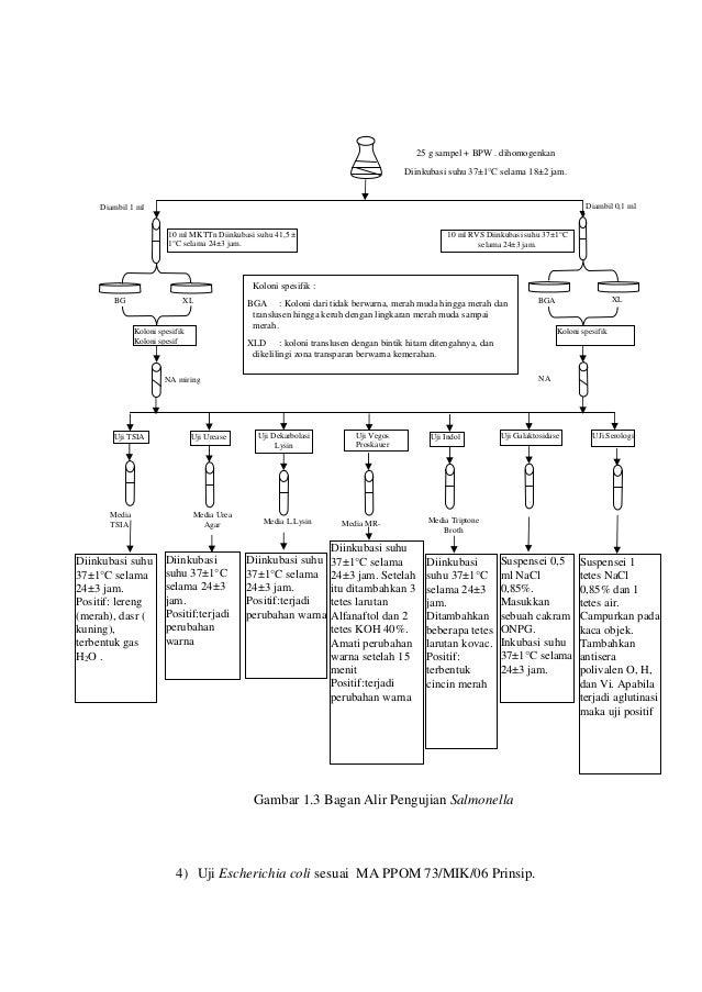
ANALISIS ANTIBAKTERI METODE AGAR CAKRAM DAN UJI
Umumnya cakram keras terdiri dari sebuah poros spindle yang menjaga putaran piringan platter tempat data disimpan Piringan terbuat dari bahan non magnetis biasanya alumunium alloy kaca atau keramik yang dilapisi satu lapisan tipis bahan magnetis setebal 10 20 nanometer yang kemudian dilapisi karbon sebagai pelindung terluar Sebagai perbandingan tebal selembar kertas standar adalah 0 07
UJI DISINFEKTAN DAN ANTISEPTIK METODE CAKRAM KERTAS SARING . Sumber Gambar : id.scribd.com

Uji aktivitas antibakteri antijamur antioksidan dan . Sumber Gambar : www.slideshare.net

Mikrobiologi Umum Daya Kerja Antimikrobial . Sumber Gambar : efrila1991.blogspot.com

Uji potensi antibiotik secara mikrobiologi . Sumber Gambar : www.slideshare.net
Paket Cakram Gizi 2 toko linisehat . Sumber Gambar : toko.linisehat.com
Bookmark unduh gratis Pesan Paper Clip art Gambar Buku . Sumber Gambar : www.pngdownload.id

Aplikasikan Cakram Belakang Bikin Byson Makin Mantab . Sumber Gambar : fncounter.wordpress.com

Analisa mikrobiologi pada makanan . Sumber Gambar : www.slideshare.net
Paket Cakram Gizi 1 toko linisehat . Sumber Gambar : toko.linisehat.com

Mungkin MBI meniru model Vario dan NMAX tapi hasilnya . Sumber Gambar : kupasmotor.wordpress.com

Music Box Hole Punch Serunya Membuat Musik dari Bolongan . Sumber Gambar : kreativv.com

Jual Antibiotics Disc for Susceptibility Tests Kab . Sumber Gambar : www.tokopedia.com
Uang Koin Raksasa Ini Masih Digunakan Percaya Dream co id . Sumber Gambar : www.dream.co.id
PKIP Analsisi Studi Kelayakan . Sumber Gambar : www.scribd.com

Haemophilus influenzae Sikecil s Blog . Sumber Gambar : lunahero.wordpress.com

Penampakan UFO di Masa Mesir Kuno Misteri Tulli Papyrus . Sumber Gambar : www.merinding.com
DIY Ganti karet boot cv joint Aerio dan pengecekan . Sumber Gambar : otodiy.blogspot.com
Membuat Gantungan Kunci Nama atau Huruf dari Kain Flanel . Sumber Gambar : www.zonakreatif.com